好的,App软件开发是一个系统的工程,涵盖从创意到上线运营的全过程。它不仅仅是“写代码”,更是一套完整的解决方案。
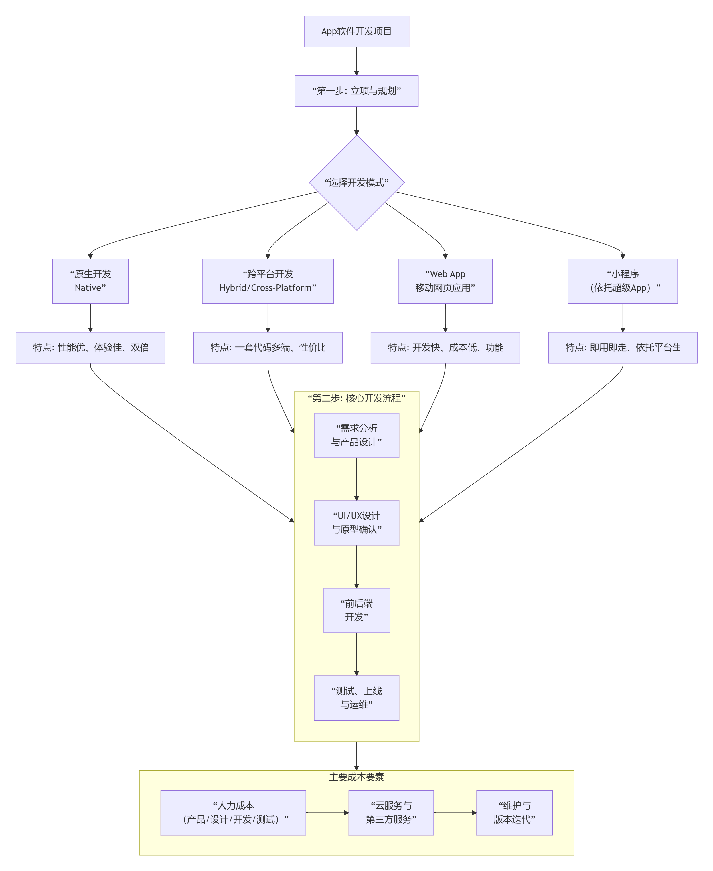
下图清晰地展示了App软件开发的全流程、核心模式与成本构成:

一、App开发的核心流程
1. 需求分析与产品设计
◦ 将您的想法转化为具体的产品功能文档、业务流程图和产品原型。这是重要的阶段,决定了项目的方向和边界。
2. UI/UX设计
◦ UX:设计用户使用路径和交互逻辑,确保应用易用。
◦ UI:进行视觉界面设计,包括图标、配色、界面布局,形成高保真设计图。
3. 前后端开发
◦ 前端:根据设计图,在iOS/Android或跨平台框架中实现用户界面和交互。
◦ 后端:开发服务器、数据库、API接口,处理业务逻辑、数据存储和用户管理。
◦ 管理后台:开发供运营人员管理内容、用户、数据的PC端后台。
4. 测试与上线
◦ 测试:进行功能、性能、兼容性、安全性测试,修复BUG。
◦ 部署:将后端代码部署到服务器(如云服务器)。
◦ 上架:将App提交到苹果App Store和各大安卓应用商店审核。
5. 运营与维护
◦ 维护:修复线上问题、适配新手机系统、版本更新。
◦ 运营:推广、用户反馈收集、数据分析,为下个版本迭代做准备。
二、给您的关键行动建议
1. 明确自身定位
◦ 创业项目:追求快和验证,可优先考虑MVP(小可行产品),使用跨平台开发或小程序快速试错。
◦ 企业级应用:追求稳和安全,需详细规划,考虑私有化部署、系统集成,通常采用原生开发。
◦ 大型互联网产品:追求体验和性能,通常组建专业团队,采用原生开发,并持续快速迭代。
2. 如何选择技术团队
◦ 自建团队:成本高,控制力强,适合长期、核心的战略产品。
◦ 外包开发:主流选择。需重点考察公司案例、团队配置、开发流程和合同细节。
◦ 个人开发者/小团队:适合预算有限的MVP阶段,需明确交付标准和后期维护方案。
3. 规避常见风险
◦ 需求频繁变更:在开发前尽量确定需求,变更需走正规流程。
◦ 低价陷阱:过低报价通常意味着降低质量、使用不成熟技术或后期加价。
◦ 忽视维护:签订合同必须明确免费维护期、后续迭代费用和源代码所有权。

总结:
App软件开发是一个“三分技术,七分管理”的过程。在启动前,请务必花时间梳理一份清晰的需求文档,这是控制项目范围、预算和周期的基石,也是您与开发团队有效沟通的基础。
如果您能说明您想开发的App主要解决什么问题、目标用户是谁以及核心的业务流程,我可以为您提供更具针对性的模式选择建议和资源规划参考。