好的,软件开发定制 是指根据您组织的独特业务流程、管理模式和特定需求,从零开始或基于框架深度改造,构建一套完全为您服务的专属软件系统。它与购买标准化产品的核心区别在于 “深度匹配、自主可控、持续进化”。
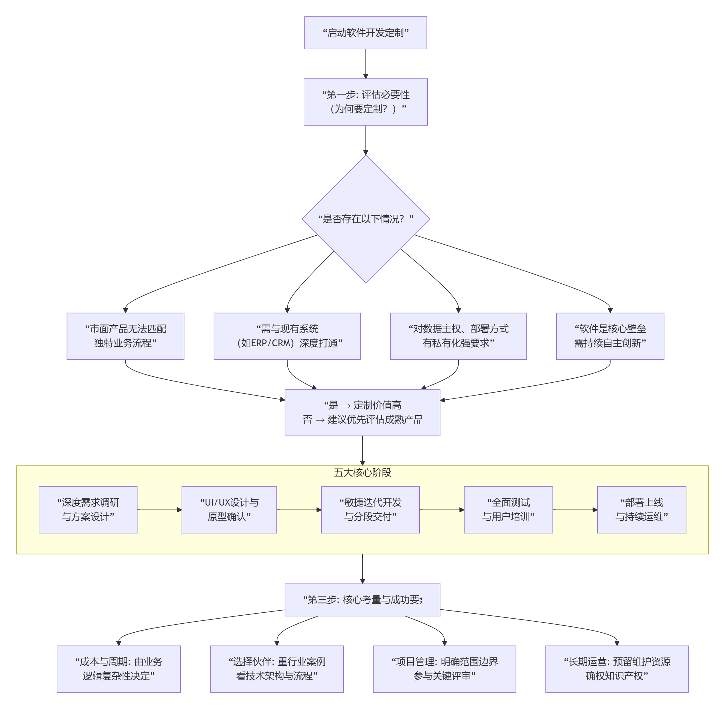
为了让您透彻理解其全貌,下图清晰地展示了定制开发的核心价值、决策流程与成功关键:

一、为何选择定制开发?核心价值与适用场景
• 核心价值:
1. 完美契合业务:软件像“量身定做的西装”,完全贴合您的运营流程,大化提升效率。
2. 构建竞争壁垒:独有的功能和流程成为企业的无形资产和护城河。
3. 完全的数据主权:代码和数据自主掌控,满足高级别的安全和合规要求。
4. 无限的扩展性:可随业务发展灵活迭代,不受供应商产品路线的限制。
• 典型适用场景:
◦ 复杂的内部管理系统:如特定行业的MES(制造执行系统)、项目管理系统、资源调度平台。
◦ 创新的商业模式平台:市场上无成熟解决方案的全新业务平台。
◦ 与硬件深度集成的系统:工业控制、物联网、智能硬件的核心软件。
◦ 对安全合规有极端要求的系统:金融、政务、军工等领域的核心系统。
二、成本与周期的核心影响因素
定制开发的费用(通常在数十万至数百万元人民币)和周期(数月到数年)主要由以下因素决定:
1. 业务逻辑复杂度:这是核心的定价因素。简单的信息管理流程与涉及多角色、多状态、复杂规则引擎和动态工作流的系统,开发难度和成本有天壤之别。
2. 系统集成需求:需要与多少现有的内部系统(如ERP、财务软件、OA)或第三方服务(如支付、地图、短信)进行对接。每增加一个对接点,都增加成本、时间和风险。
3. 用户规模与性能要求:支持百人内网使用与支持千万级用户高并发访问,在技术架构、基础设施投入上完全不同。
4. 非功能性需求:对系统安全性、稳定性、可扩展性、用户体验的设计标准要求高低,直接影响投入。
三、成功实施的关键行动指南
1. 内部准备:
◦ 明确项目负责人:指派既懂业务又能决策的负责人,全程主导。
◦ 梳理核心业务流程:用流程图或文档将“当前如何工作”和“未来希望如何工作”清晰化,这是与开发方沟通的基石。
2. 选择合作伙伴:
◦ 考察行业经验:优先选择有同行业或类似复杂度项目成功案例的供应商,并要求演示或试用。
◦ 评估技术架构能力:与其架构师沟通,了解其如何设计系统以保证稳定性、安全性和未来扩展性。
◦ 明确开发方法论:采用敏捷开发模式,支持小步快跑、分段交付和需求调整,能极大降低项目风险。
3. 合同与过程管理:
◦ 合同是关键:必须明确包含详细的需求规格说明书、验收标准、交付物清单、知识产权归属甲方、分阶段付款条件、售后维护SLA。
◦ 深度参与过程:定期参与需求评审、设计确认和演示,确保开发方向不偏离。

总结与核心问题:
软件开发定制是一项重大投资。在启动前,请务必明确回答:
我们希望通过这套定制软件,解决当前业务中哪一个具体、关键的瓶颈或问题?预期的核心价值是什么?
(例如:是为了将线下手工审批流程线上化以提升效率,还是为了打通从销售到生产的全链路数据以实现精细化管控?)
清晰的目标是项目成功的起点。明确这一点,您才能与开发伙伴在同一频道上对话,并有效评估项目回报。